In The Stacked Column Chart

Have you ever wondered how to create a visually appealing stacked column chart in your presentations or reports? Stacked column...
Read more

Images Of Column Chart

Are you looking for ways to visualize your data in a clear and engaging way? Column charts are a popular...
Read more

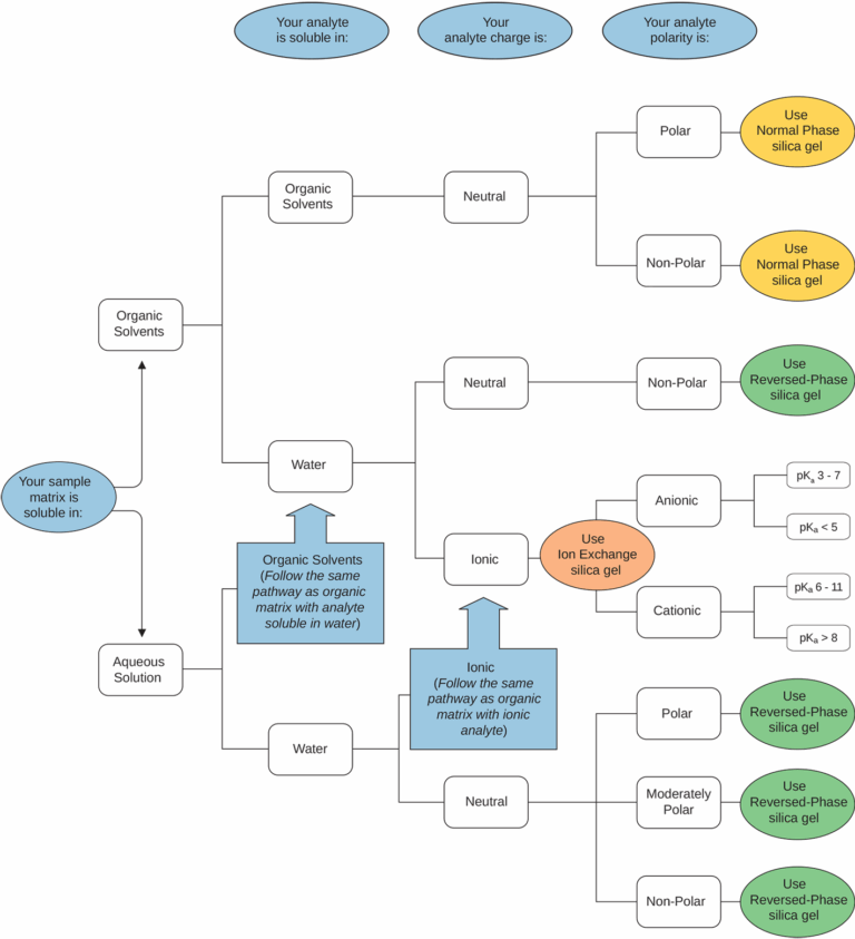
Hplc Column Selection Chart

Liquid Chromatography How To Choose Your Columns Easily With Our Tools And Selection Guides
Are you looking for a quick and easy way to select the right HPLC column for your experiments? Look no...
Read more

Hplc Column Polarity Chart

How To Choose The Right Chromatographic Phase
If you’re looking to navigate the world of HPLC columns, understanding polarity is key. A helpful tool in this journey...
Read more

Horizontal Column Chart

Create Horizontal Bar Charts Using Pandas Python Library Charts
Are you looking for a visually appealing way to represent your data? A Horizontal Column Chart might be just what...
Read more

Highcharts Stacked Column Chart

Highchart Highstock Stack Column Chart Show One Series s Tooltip At A Time Stack Overflow
Are you looking to visualize your data in an interactive and engaging way? Highcharts Stacked Column Chart might be just...
Read more

Highcharts Grouped Column Chart

Chart redraw In Drillup Event On Grouped And Stacked Bar Chart
Are you looking to visualize your data in an engaging and informative way? Highcharts Grouped Column Chart might just be...
Read more

Highcharts Column Chart Example

Charts Text Filter Drupal
Have you ever wanted to create a stunning column chart for your website or project? Look no further than Highcharts!...
Read more

Grouped Column Chart

Grouped Bar Chart Data Viz Project
Are you looking to visualize your data in a clear and organized way? Grouped column charts are a great option...
Read more

Graphic Organizer Two Column Chart

19 Types Of Graphic Organizers For Effective Teaching And Learning
Are you looking for an effective way to organize information visually? Look no further than the Graphic Organizer Two Column...
Read more