If you’re looking to navigate the world of HPLC columns, understanding polarity is key. A helpful tool in this journey is the HPLC Column Polarity Chart, which can simplify the process of selecting the right column for your analytical needs.
When it comes to chromatography, the polarity of the column plays a crucial role in separating compounds effectively. The HPLC Column Polarity Chart provides a visual representation of how various columns stack up in terms of polarity, making it easier to make informed decisions.
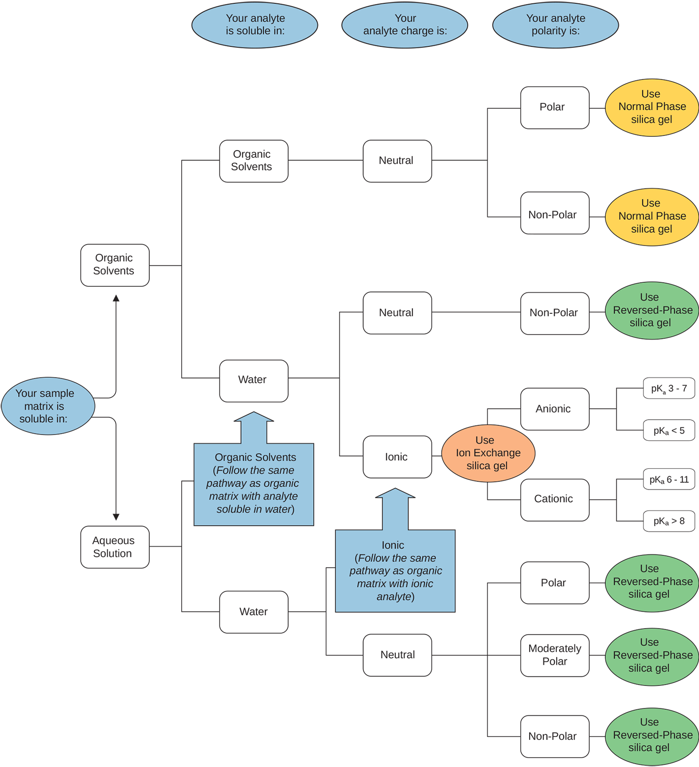
Hplc Column Polarity Chart
Unlocking the Power of the HPLC Column Polarity Chart
By utilizing the HPLC Column Polarity Chart, you can quickly compare different columns and choose the one that best suits your specific application. Whether you’re working in pharmaceuticals, environmental analysis, or any other field, this tool can streamline the column selection process.
With the HPLC Column Polarity Chart, you can easily identify which columns are more polar or non-polar, helping you achieve optimal separation of compounds in your samples. This can lead to improved accuracy and efficiency in your chromatographic analyses.
Don’t let the complexity of HPLC columns overwhelm you. The HPLC Column Polarity Chart is a user-friendly resource that can simplify the column selection process, allowing you to focus on obtaining precise and reliable results in your analytical work.
Next time you’re faced with choosing an HPLC column, remember to consult the HPLC Column Polarity Chart for guidance. By leveraging this valuable tool, you can make confident decisions that ultimately enhance the success of your chromatographic experiments.

