When it comes to designing structures, steel columns play a crucial role in providing support and stability. Understanding the importance of proper design is essential for ensuring the safety and longevity of any building.
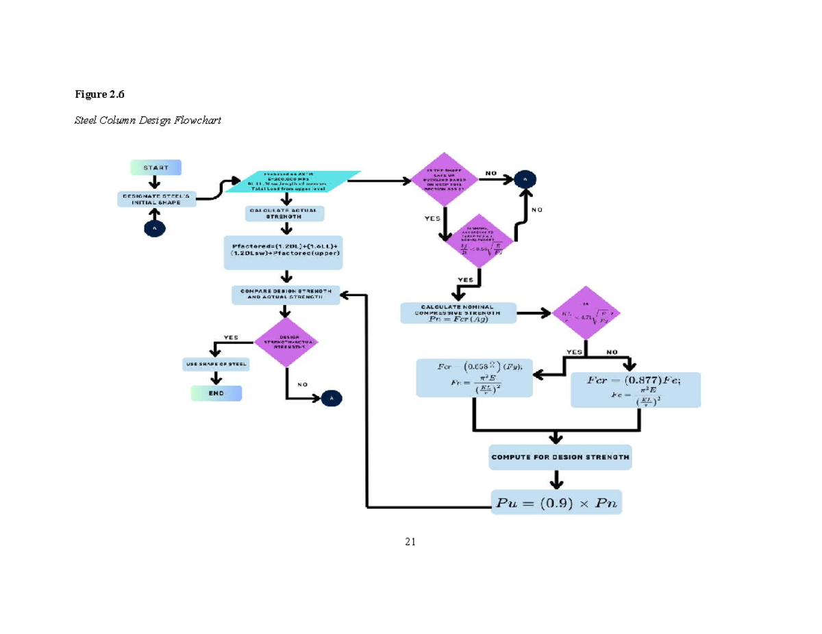
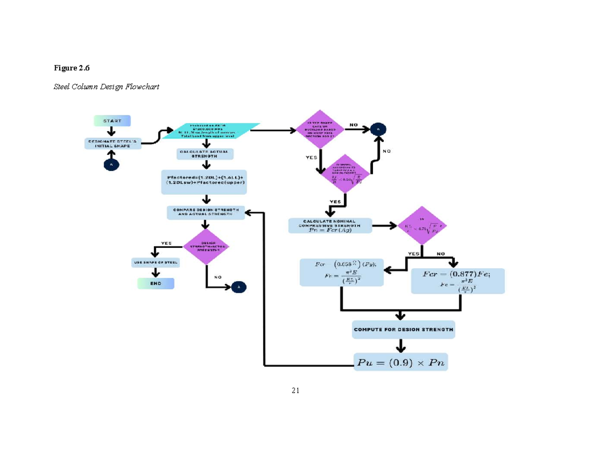
Steel column design charts are valuable tools that engineers use to determine the appropriate size and strength of columns based on factors such as load, material properties, and structural requirements. These charts help simplify the design process and ensure that columns can withstand the forces they will be subjected to.
Steel Column Design Chart
Steel Column Design Chart: A Handy Resource for Engineers
By referring to a steel column design chart, engineers can quickly identify the most suitable column size and shape for a given project. These charts provide a wealth of information, including load capacities, allowable stresses, and dimensions for various types of steel columns.
One of the key benefits of using a design chart is that it allows engineers to compare different column configurations and select the most cost-effective and efficient option for their specific needs. This helps streamline the design process and ensures that the final structure meets all safety and performance requirements.
Whether you are working on a small-scale building project or a large industrial complex, having access to a steel column design chart can save you time and effort in the design phase. By using this valuable resource, you can make informed decisions that will result in a structurally sound and reliable building.
In conclusion, steel column design charts are essential tools for engineers looking to optimize the design of their structures. By utilizing these charts, you can ensure that your columns are strong, stable, and capable of supporting the loads they will encounter. So next time you’re working on a project, don’t forget to consult a steel column design chart for guidance!
Steel Column Design Flowchart Comp7 Analysis And Guidelines Studocu
Figure 5 Design Flowchart For An Elastomeric Isolation System Structural Performance Of Isolated Steel Beam to Column Connection Science And Education Publishing
WebStructural Steam Beam How To
How To Find Structural Shed Column Dimension How To Find Degree Structural Shed Column Fitter Training
Steel Columns Dimensions U0026 Drawings Dimensions





