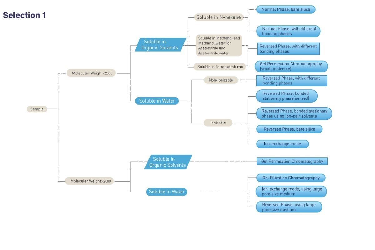
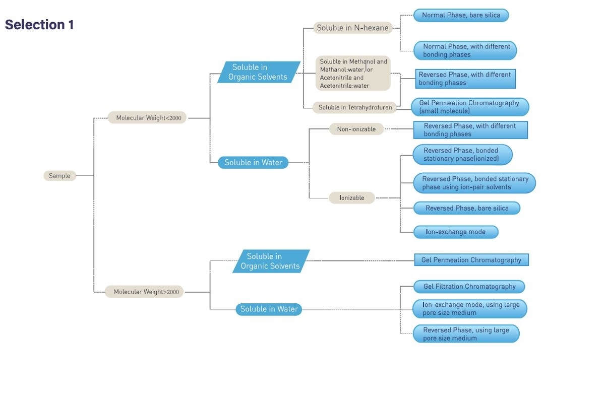
Are you looking for a quick and easy way to determine the selectivity of your columns? Look no further! Understanding the Column Selectivity Chart can help you make better decisions for your chromatography needs.
When it comes to chromatography, selectivity is key. The Column Selectivity Chart provides a visual representation of how various columns perform in terms of resolution and efficiency. By using this chart, you can quickly compare different columns and select the one that best suits your needs.
Column Selectivity Chart
Column Selectivity Chart
The Column Selectivity Chart categorizes columns based on their selectivity, polarity, and separation mechanism. This allows you to easily identify which column will provide the best separation for your specific analytes. The chart is a valuable tool for both novice and experienced chromatographers.
By referring to the Column Selectivity Chart, you can streamline the column selection process and save time and resources. Whether you are working in pharmaceuticals, food and beverage, environmental analysis, or any other industry that relies on chromatography, this chart will prove to be an invaluable resource.
Next time you are faced with choosing a column for your chromatography experiment, be sure to consult the Column Selectivity Chart. With its user-friendly layout and comprehensive information, you can make informed decisions that will lead to successful separations and accurate results.
In conclusion, the Column Selectivity Chart is a must-have tool for any chromatographer. Its simplicity and effectiveness make it a valuable resource for selecting the right column for your chromatography needs. So, next time you’re in doubt, refer to the chart and make your chromatography experiments a breeze!
Liquid Chromatography LC Lab Tests Guide
RP Stationary Phases
HPLC Column Pore Sizes And Particle Diameters
HPLC Column Selection Guide
2 1 Selectivity LC Selectivity Validation Of Liquid Chromatography Mass Spectrometry LC MS Methods





